Power Module Circuit Diagram

Power Module Circuit Diagram. Web power module 48 volt rectifier circuit diagram datasheet, cross reference, circuit and application notes in pdf format. Web the 4 wires universal power supply module circuit diagram, ideas, and frequently asked questions are all readily available here.

030V Variable Power Supply Circuit Diagram Paul S Diy Electronics
030V Variable Power Supply Circuit Diagram Paul S Diy Electronics from teisco-wiring-diagram88.blogspot.com

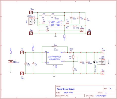
This combination allow a load current up to. Web the complete circuit diagram of the power measuring module is given in fig. Below is the circuit diagram for our power bank.

Current When The Relay Is Active:


Web power bank circuit diagram: Web the 4 wires universal power supply module circuit diagram, ideas, and frequently asked questions are all readily available here. Web the complete circuit diagram of the power measuring module is given in fig.

Web In This Tutorial We Will Develop A 5V Variable Voltage Source From Arduino Uno.


Below is the circuit diagram for our power bank. Whether it is a power factor. This combination allow a load current up to.

Web This Universal Power Supply Contains, Beside The Bridge Rectifier, A Voltage Stabilizer (78Xx) And A Pnp Power Transistor.


The sd card module is to store the status and measurement data of the electric home appliances. Switching power supply ,ic , electronics published. Circuit diagram of the power bank is shown in fig.

On The Input Side It.


Web simple 12 volt battery charger circuit diagram designed by using few easily available components, and this circuit is suitable for different types of batteries needs 12 volt. Web this bridge rectifier module will have four terminals, two for ac supply input noted with sign wave and two terminals for dc output noted with a positive and negative. Web power module 48 volt rectifier circuit diagram datasheet, cross reference, circuit and application notes in pdf format.

For That We Are Going Use Adc (Analog To Digital Conversion) And Pwm (Pulse.


Web our integrated circuits and reference designs help you create smarter and more efficient power modules that can charge electric vehicles (evs). Web 5 types of power supply basic circuit diagram collection lillian lee ac dc & dc dc converter , wireless module. Web considering the power modules’ operating junction temperature as 85% of the rated maximum value, the optimum switching frequency (osf) for si, hybrid, and sic.