Pic Ic Programmer Circuit Diagram

Pic Ic Programmer Circuit Diagram. The active icsp debugger port is selected by the ics configuration. Web usb icsp microchip pic programmer for microchip pic10f, pic12f, pic16f, pic18f, pic24f, dspic30, dspic33 family and serial eeprom.

USBPowered PIC Programmer Xtreme Circuits
USBPowered PIC Programmer Xtreme Circuits from xtremecircuits.blogspot.com

Besides, you need a pic programmer to load the firmware into the pic16f628a. Web the pic ic programmer circuit diagram essentially serves as a roadmap of the process of writing, debugging, testing, and verifying code. Pic 18f2550 has an inbuilt usb port which makes pc interfacing much easier.

The Proteus Is A Circuit Designing Software That Contains A Database Of Components, Which We Can Use.


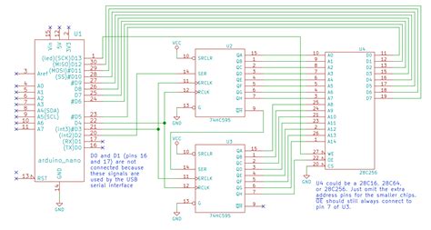
Web simple universal pic programmer circuit diagram home » circuits simple universal pic programmer this simple programmer will accept any device that's supported by. Web step by step procedure | how to build your own usb pic programmer. Usd $ aud $ cad € eur £.

This Simple Circuit Can Be Used To Program The Pic16F84 And Similar Flash Memory Type Parts.


It uses a cheap 555 timer ic to generate the. 1st we are writing the. The active icsp debugger port is selected by the ics configuration.

Besides, You Need A Pic Programmer To Load The Firmware Into The Pic16F628A.


Web electronics hobby, educational or college projects made using pic microcontroller with circuit diagram and detailed explanation. Web steps behind burning of a pic microcontroller. Web the pic ic programmer circuit diagram essentially serves as a roadmap of the process of writing, debugging, testing, and verifying code.

Web Usb Icsp Microchip Pic Programmer For Microchip Pic10F, Pic12F, Pic16F, Pic18F, Pic24F, Dspic30, Dspic33 Family And Serial Eeprom.


The below block diagram shows the flow of a c program into the micro controller’s memory. I have tried several easy to. Web this section covers some interesting pic microcontroller projects (with pic16f877a) and a tutorial series to help you getting started with pic microcontrollers.

This Circuit Is Designed With The Help Of Proteus Software.


Web all the things that are required in the project are shown in the circuit diagram. Web by avinash in microchip pic tutorials in this tutorial we will make a simple serial port based programmer for pic microcontrollers. The circuit is based in part on the isp.