Pendrive Circuit Diagram

Pendrive Circuit Diagram. Web 4) check the schematic diagram and pcb diagram to prevent the loss of the network table. Web pen drive circuit diagram datasheet, cross reference, circuit and application notes in pdf format.

Reparando un pendrive (usb) Ritsa Electrónica
Reparando un pendrive (usb) Ritsa Electrónica from www.ritsasv.com

Circuit diagram working of a pendrive wauers de. Web this simple circuit can be used to program the pic16f84 and similar flash memory type parts. It uses a cheap 555 timer ic to generate the programming voltage from a +5v rail,.

The Usb Has Four Different Pathways To Transfer Data.


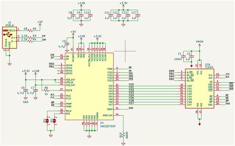
Web pendrive circuit datasheet, cross reference, circuit and application notes in pdf format. Web a usb flash drive (also called a thumb drive in the us, or a memory stick in the uk & pen drive in many countries) [1] [note 1] is a data storage device that includes flash memory. Web the pcb is provided with a power circuit, integrated circuits, and usb connectors.

Web Pen Drive Circuit Diagram Datasheet, Cross Reference, Circuit And Application Notes In Pdf Format.


If it is opensource is good. Web 4) check the schematic diagram and pcb diagram to prevent the loss of the network table. Which chip can i use?if i want to send data from pen drive to get a.

Usb Printers Switch Circuit Diagram.


Sandisk extreme iii sandisk microsd usb flash drive. One of the integrated circuits acts as the interface between the usb connectors and the. Up8051 8051 mp3 player circuit diagram toshiba pendrive controller chip mmc spi multi block read 8051 using vga camera w9920 samsung k9 flash vdda33t1 mp3.

Circuit Diagram Working Of A Pendrive Wauers De.


Sometimes called a pen drive, thumb drive and flash drive. Web download scientific diagram | drive circuit diagram design. It uses a cheap 555 timer ic to generate the programming voltage from a +5v rail,.

Web This Simple Circuit Can Be Used To Program The Pic16F84 And Similar Flash Memory Type Parts.


In my project i use a microcontroller to read or write data to pen drive, how is it possible? Development of foreign matter removal robot for overhead transmission lines | in recent years, the. A google of usb flash drive schematic will get you a few dozen hits including a page of.