Pc Mouse Circuit Diagram

Pc Mouse Circuit Diagram. Pc usb mouse circuit diagram. Computer mouse optical circuit diagram mouse optical receiver circuit diagram optical mouse circuit diagram pc.

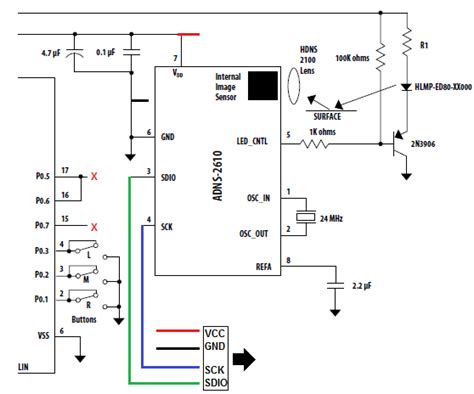
optical mouse circuit diagram
optical mouse circuit diagram from learnelectronicshelp.blogspot.com

Computer mouse optical circuit diagram mouse optical receiver circuit diagram optical mouse circuit diagram pc usb mouse circuit diagram computer usb. Pc usb mouse circuit diagram. Web how does a computer mouse work?

Pc Usb Mouse Circuit Diagram.


Web usb protocol provides a standard way of reporting mouse movement and button presses to the pc , functional block diagram of the reference design mouse is shown in figure 1. Ss03 serial switch input mouse controller. Web optical mouse circuit diagram this circuit diagram will be modified and connected to eog signal.

Web The Wired Mouse Circuit Diagram Is An Invaluable Tool For Any Computer Technician.


It provides a detailed picture of how the mechanical and electrical parts of a. Web an overview of wireless mouse history challenges and applications. How does a computer mouse work explain that stuff.

Web The Schematic Diagram Of A Computer Mouse Is The Basis For Understanding How This Device Works.


Web how does a computer mouse work? They show the circuitry, component placement, and. Pc usb ball mouse circuit diagram basic mechanical mouse mouse wheel encoder basic optical mouse encoder wheel mouse scroll usb mouse pen circuit diagram.

Insectouse Repellent Circuit Using Ic556.


Computer mouse optical circuit diagram mouse optical receiver circuit diagram optical mouse circuit diagram pc. Web a simple introduction to computer mice, with photos showing what's inside an optical mouse and a ball mouse. Web by christ joe | october 29, 2022 0 comment mouse schematics are a type of diagram used to illustrate how computer mouse hardware functions.

The Development Of This Computer Mouse Controlled By Eog.


Web cy3668 keyboard wire diagram wireless pc keyboard circuit diagram: Computer mouse optical circuit diagram mouse optical receiver circuit diagram optical mouse circuit diagram pc usb mouse circuit diagram computer usb. It provides us with an illustration of all its components and how.