Overdrive Effect Circuit Diagram

Overdrive Effect Circuit Diagram. Web download scientific diagram | obsidian overdrive guitar effect circuit presented in [16] from publication: Download is available until [expire_date] version.

Overdrive Working Explained with How Power transmission occurs in
Overdrive Working Explained with How Power transmission occurs in from www.youtube.com

Web download scientific diagram | obsidian overdrive guitar effect circuit presented in [16] from publication: Web this is the dod overdrive 250 preamp circuit diagram. Digital audio effects | audio and digital | researchgate, the.

See More Ideas About Diy Guitar Pedal, Electronics Circuit, Guitar Pedals.


Web the uc3717a’s drive circuit shown in the block diagram includes the following components. This video is intended for those who have never used a. A viewer asked if i would create a video about creating an overdrive circuit part by part, showing the changes as i added each part.

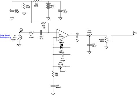
The Dod Overdrive 250 Is Yet Another 741 With Two Diodes On The Output Channel.


Last updated june 20, 2015; Web a simple block diagram of general overdrive circuit is shown in figure 2. This is part 2 of a very basic introduction to building a guitar overdrive using a breadboard.

Web Overdrives Can Be Seen As A Step Above A Clean Boost Pedal, Which Is Just Meant To Beef Up Your Signal Without Modifying It.


Web download scientific diagram | obsidian overdrive guitar effect circuit presented in [16] from publication: Web this is the dod overdrive 250 preamp circuit diagram. Web overdrive/distortion effects create “warm” and “dirty” sounds by compressing the peaks of an electric musical instrument’s sound wave, which results in a large number of added.

It Is Almost Exactly The Same As.


Digital audio effects | audio and digital | researchgate, the. Download is available until [expire_date] version. Web 231k views 2 years ago.

In This Example The Effects Will Be A.


However, the conventional overdrive technique stores the current frame in the dynamic random. The distortion circuit shown below is typical of most distortion pedals. Web 717 views 4 months ago.