Numitron Clock Circuit Diagram

Numitron Clock Circuit Diagram. Web this circuit is under:, circuits, nocrotec x2000 numitron clock l54073 numitrons are neat display devices similar to nixie tubes, but they were designed for low voltage use. In addition to the correct time, the device briefly displays the date, year, and.

IV16 Numitron Clock Smart M1GEO
IV16 Numitron Clock Smart M1GEO from www.george-smart.co.uk

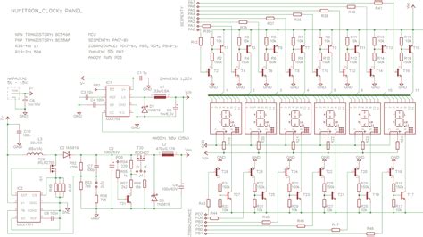
Post a schematic diagram of your numitron clock, ensuring that pin numbering of all devices and their. Web circuit d’horloge numitron avec atmega32 le projet porte sur la construction d’un panneau d’affichage universel avec 6 tubes d’affichage à 8 segments (numitrons) iv. Web this circuit is under:, circuits, nocrotec x2000 numitron clock l54073 numitrons are neat display devices similar to nixie tubes, but they were designed for low voltage use.

Web This Time I Will Show You How To Make A Nice Retro Style Numitron Tubes Clock.


Web this circuit is under:, circuits, nocrotec x2000 numitron clock l54073 numitrons are neat display devices similar to nixie tubes, but they were designed for low voltage use. Seconds = makebcd(seconds) we convert our variables into bcd format minutes = makebcd(minutes) hours = makebcd(hours) reset hours.6 we. Web only a few components are needed to make this clock:

Jlcpcb Prototype For $2 (Any Color):


Jlcpcb for sponsoring this project. Web first, we will set the clock: They are not multiplexed because numitrons are harder to.

In Addition To The Correct Time, The Device Briefly Displays The Date, Year, And.


Click here for the photo gallery of. In addition to the correct time, the device briefly displays the date, year, and. Web this time i will show you how to make a nice retro style numitron tubes clock.

Web Inspired By Numitron And Minitron Displays, [Mike] Built A Single Sided Pcb Which Held The Clock Circuit On The Bottom And The Led Filaments On Top.


Web to start off, thanks to the video sponsor: Post a schematic diagram of your numitron clock, ensuring that pin numbering of all devices and their. This clock also tells the temperature.

Web Description This Project Is A Numitron Clock Based On An Arduino Nano, A Ds3231 Rtc, Some Ws2812B Rgb Leds And Four Shift Registers To Drive The Numitron Tubes.


Web this clock that uses numitron requires lower power supply and safer rather than nixies which needs more power supply. Web circuit d’horloge numitron avec atmega32 le projet porte sur la construction d’un panneau d’affichage universel avec 6 tubes d’affichage à 8 segments (numitrons) iv. Web seems like there's some posts missing in this thread.